Fonte: Shutterstock.
Deseja ouvir este material?
Áudio disponível no material digital.
Convite ao estudo
Nesta unidade de ensino, abordaremos conceitos da saúde coletiva e sua diferença com relação à saúde pública; estudaremos a aplicação dos conhecimentos pelos profissionais de saúde na saúde coletiva, abrangendo o conceito mais vasto para a palavra “saudável”, que vai muito além da ausência de doença; trataremos de conceitos históricos, passando pela reforma sanitária, passando pela reforma sanitária, para entender a atenção primária até chegarmos à Estratégia Saúde da Família (ESF). Após a compreensão histórica, podemos identificar como os modelos de saúde-doença influenciam o modelo assistencial nacional. No esquema abaixo podemos identificar os principais temas a serem abordados bem como seus enfoques. Observe a Figura 1.1:

Prontos para entender como os serviços de saúde funcionam? Se sim, vamos em frente. Entenda que até mesmo o setor privado, como hospitais e clínicas, depende desse sistema de saúde coletiva para existir. Fica aqui um desafio: tente encontrar a conexão entre os conceitos de saúde coletiva e os de serviços privados durante o aprendizado.
Bons estudos!
Praticar para aprender
Nesta seção, abordaremos os conceitos e as noções básicas da saúde coletiva, apontando as diferenças que ela guarda com relação à saúde pública, e trataremos do início histórico do Sistema Único de Saúde (SUS), passando pela Reforma Sanitária Brasileira, que teve seu início na década de 1970, sua fundação na 8ª Conferência Nacional de Saúde e sua fundamentação em 1986, a qual terminou na nova Constituição Nacional que, em 1988, determinou: “A saúde é direito de todos e dever do Estado” (BRASIL, 1988). Partindo, então, desse modelo histórico, abordaremos os principais modelos assistenciais de saúde que estão presentes no Brasil e que melhor se enquadram no SUS e em suas modalidades.
No primeiro momento da seção, falaremos de saúde coletiva, a qual é confundida continuamente com saúde pública, embora elas não sejam a mesma coisa. Para esclarecer melhor, usaremos este exemplo: programas nacionais de saúde materno-infantil, programa de imunização e programa cidade saudável. Quais deles possuem enfoque na saúde coletiva? Saiba que apenas um: a cidade saudável. Nós abordaremos tal diferença nesta seção e deixaremos claro porque ela existe.
Em um segundo momento, abordaremos a história do SUS e seu surgimento. Quando pensamos em saúde, o SUS aparece quase que instantaneamente em nossas mentes, sendo até mesmo um sinônimo para algumas pessoas. Isso ocorre, pois esse sistema pode ser considerado um dos melhores programas de saúde mundial, abrangendo diversas áreas e atenções da saúde. Para estudá-lo e compreendê-lo faz-se necessário o entendimento de sua história e de sua origem, que está intimamente relacionada à história do Brasil na fase pós-regime militar.
Ao final, faremos uma correlação dos conceitos do SUS com as modalidades de assistência em saúde aplicadas em território nacional. Para isso utilizaremos esse contexto histórico e tentaremos entender quais dessas modalidades se adéquam melhor ao Brasil, se uma mais hegemônica ou outra mais alternativa, finalizando, assim, nossa primeira seção.
Para contextualizar os temas desta seção às possibilidades das vivências profissionais que você, como futuro profissional da saúde, poderá se deparar, vamos nos inserir na Estratégia Saúde da Família (ESF), que leva serviços multidisciplinares às comunidades por meio das Unidades de Saúde da Família (USF). Em particular, entraremos no contexto da rotina de trabalho do gestor de uma USF em um município de médio porte do nosso País. Será que compreender os conceitos da saúde pública trará perspectivas favoráveis para a gestão desse tipo de ambiente de saúde?
Muito bem, dessa forma chegamos à situação-problema desta seção. Nela o gestor da USF está realizando a apresentação de sua unidade e dos aspectos que oferece à comunidade do município. Essa apresentação está sendo exposta para alguns novos Agentes Comunitários de Saúde (ACS) no primeiro dia de trabalho deles nessa função. Conforme a apresentação evoluía, foram surgindo alguns questionamentos ao gestor da unidade. Um dos novos funcionários questionou: por que, no SUS, as pessoas são atendidas dessa forma? Como podemos cuidar de uma população com o melhor modelo assistencial?
Você, aluno, no lugar do gestor, como responderia aos questionamentos do ACS?
Quem estuda possui o poder de transformar todos ao seu redor e não só a própria vida. Lembre-se de que este conteúdo é um dos mais importantes para a saúde populacional e o mais cobrado em concursos públicos.
conceito-chave
Se você tivesse que responder essa pergunta: “Qual a diferença entre saúde coletiva e saúde pública?”, você saberia? Para dar a resposta a esse questionamento, devemos primeiramente citar que existe uma dissonância, ou uma não concordância, entre os autores, pois esse termo já foi modificado inúmeras vezes com o passar do tempo. Para tentar explicar a definição mais utilizada atualmente, podemos dizer que o foco é o mesmo: saúde da população, porém com inúmeras diferenças, pois as visões são diferentes. Agora você deve estar se perguntando: “Como assim? Agora que não faz nenhum sentido mesmo”. Para exemplificar, observe a Figura 1.2 e vamos tentar entender isso:

Analisando a Figura 1.2, é possível perceber que estamos diante de um dilema, o qual dependerá da sua perspectiva, isto é, de como e onde você olha para ele. Isso também ocorre quando pensamos em saúde, pois podemos olhá-la como ausência de doença ou podemos pensar em um conceito mais amplo de saúde enquanto bem-estar físico, mental, social e espiritual, focando, com isso, na qualidade de vida.
Se analisarmos esse conceito apresentado anteriormente, podemos diferenciar saúde coletiva de saúde pública utilizando como referência a definição da Associação Brasileira de Saúde Coletiva:
- Saúde Pública pode ser definida como uma área do saber como foco na saúde, definidos pelos agravos a saúde, morbidade, mortalidade, risco de ocorrência entre outros. Dessa forma, leva-se em consideração, então, o conceito mais simples de ausência de doença, o que nos mostra que toda ação tomada pela saúde pública está voltada ao controle da doença, isto é, à promoção de saúde e à prevenção de doença. O planejamento das ações é feito unicamente pelo Estado.
- Saúde Coletiva pode ser definida a partir da observação de seu objetivo como sendo o necessário para a saúde. Ou seja, busca-se realizar ações que não tenham como intuito apenas prevenir doenças, mas que também ajam para a melhora da qualidade de vida e para a busca da felicidade. Além disso, a saúde coletiva planeja democraticamente suas ações, permitindo a participação social. Além disso, a saúde coletiva planeja democraticamente suas ações, permitindo a participação social, definindo, então, a área do saber da coletividade.
Comparando a saúde coletiva com a saúde publica
Podemos diferenciar saúde coletiva de saúde pública através de três principais eixos: os meios de trabalho; os conceitos e a evolução histórica; e o trabalhador, os quais mostram as diferenças fundamentais entre elas.
- Meios de trabalho: podemos diferenciá-las através dos meios de trabalho, segundo os quais a saúde pública mobiliza a epidemiologia tradicional em abordagens biologistas da saúde. Trata-se das ações isoladas da Vigilância Epidemiológica e da Vigilância Sanitária ou do desenvolvimento de programas especiais. Já a saúde coletiva se propõe a utilizar como instrumentos de trabalho a epidemiologia social, priorizando o estudo da determinação social e das desigualdades em saúde, o planejamento estratégico e comunicativo e a gestão democrática. Além disso, promove a saúde, cidades saudáveis e políticas públicas saudáveis (SOUZA, 2014).
- Conceitos e evolução histórica: a saúde pública adota o pressuposto filosófico-teórico da doença e da morte como ponto de partida para explicar a situação de saúde. A saúde coletiva propõe o pressuposto filosófico-teórico da saúde e da vida. Isso significa que a saúde pública parte do conceito base de vida, que é amparado no nascer, viver e morrer, e a saúde coletiva se ampara na relação de viver, que não é apenas estar presente e sim possuir novas e boas experiências, sendo que, para alcançá-las, deve-se manter a saúde (biopsicossocial e espiritual) (SOUZA, 2014).
- Trabalhador: na saúde pública, o trabalhador que desempenha as atividades das vigilâncias tradicionais – epidemiológica e sanitária – aplica os modelos de transmissão de doenças (controle de riscos), realiza ações de educação sanitária e fiscaliza a produção e a distribuição de bens e serviços definidos como de interesse da saúde na perspectiva reducionista do risco sanitário, definido pela clínica biomédica. Diferentemente, ao agente da saúde coletiva se atribui um papel abrangente e estratégico: a responsabilidade pela direção do processo coletivo de trabalho, tanto na dimensão epidemiológica e social de apreensão e compreensão das necessidades de saúde, quanto na dimensão organizacional e gerencial de seleção e de operação de tecnologias para o atendimento dessas necessidades. O profissional da saúde coletiva é um técnico de necessidades de saúde e um gerente de processos de trabalho em saúde, comprometido com os valores de solidariedade, igualdade, justiça e democracia (SOUZA, 2014).
Reflita
No caso de um gestor público da saúde, este deveria alinhar-se à saúde coletiva, à saúde pública ou a ambas? Será que temos uma resposta certa? Lembre-se de que o terceiro eixo refere-se ao trabalhador, que poderá ser você.
Para facilitar essa comparação, podemos utilizar o Quadro 1.1:
| Saúde pública | Saúde coletiva | |
|---|---|---|
| Conceito | Saúde individualizada, preocupada com a causa da doença (saúde = ausência de doença). Base conceitual: Organização Mundial da Saúde (OMS). |
Processos coletivos e não voltados a problemas individuais; enfoque na qualidade de vida da população (saúde = bem-estar biopsicossocial e espiritual). Base conceitual: 8ª Conferência Nacional de Saúde (CNS). |
| Metodologia (ordem de importância) | Ação vertical Estado Profissional População |
Ação horizontal Estado Profissional População |
| Enfoque |
|
|
Exemplificando
Na saúde coletiva, as equipes da Estratégia Saúde da Família (ESF) utilizam as visitas domiciliares (VD) e a relação dos agentes de saúde para identificar e coletar dados familiares, os quais, além de servirem para a prevenção, auxiliam no planejamento de projetos terapêuticos, em pesquisas e em definições governamentais voltadas à comunidade e à população.
Entendendo a saúde coletiva e sua história
A fim de entender a saúde coletiva, nada melhor do que estudarmos sua origem. Para isso, voltemos no tempo, em meados de 1960. Observe a Figura 1.3:

Observando a linha temporal, encontramos os principais marcos históricos para a definição de saúde coletiva e para a criação do modelo de saúde presente até o momento em território nacional. Para entender melhor, vamos trabalhar cada um desses marcos separadamente.
Começaremos por 1964, período em que houve o golpe militar, manobra usada para calar toda uma sociedade que buscava por reformas de base – reforma agrária, reforma tributária, reforma urbana e também reforma sanitária. Nesse período, o que se via era uma crescente desigualdade e cada vez mais contrastes sociais. Porém, isso só se evidenciou em meados dos anos 1970 com o fim do “milagre econômico”, que representou um dos maiores crescimentos do Produto Interno Bruto (PIB) brasileiro e cujo marco foi a queda do petróleo. Nesse momento, volta a ter força o movimento da reforma sanitária, que se referia ao conjunto de ideias em relação às mudanças e às transformações necessárias para a área da saúde, não apenas no que dizia respeito ao sistema, mas também a todo o setor, cujo intuito era melhorar a condição de vida da população. Este se torna o primeiro movimento para o desenvolvimento do conceito de saúde coletiva e para a criação do SUS.
Assimile
PIB: é a soma de todos os bens e serviços finais produzidos por um país, estado ou cidade, geralmente no período de um ano. Resumindo: é tudo o que gera dinheiro ao país, ao estado ou à cidade.
Reforma sanitária: movimento pela melhoria da saúde brasileira na década de 1970.
Após o fim da ditadura militar, em 1985, o Brasil ansiava por direitos, e o fato de a saúde estar numa situação crítica, com seus indicadores no chão, tais quais mortalidade infantil (morte de crianças menores de um ano para nascidos no mesmo período) e mortes por causas evitáveis em índices alarmantes, além de alta incidência de agravos em saúde, como difteria, tétano, sarampo, poliomielite, fez com que grupos de especialistas e pesquisadores multiprofissionais preocupados com saúde pública desenvolvessem teses e integrassem as discussões políticas, o que teve como marco a 8ª Conferência Nacional de Saúde, realizada em 1986.
A 8ª Conferência Nacional de Saúde
Nela foram lançadas as diretrizes para a construção de um sistema descentralizado e único através de uma visão de saúde como dever do Estado. Foi realizada entre 17 e 21 de março de 1986 e foi a primeira aberta ao povo. Ela apresentava três principais temas: “A saúde como dever do Estado e direito do cidadão”, “A reformulação do Sistema Nacional de Saúde” e “O financiamento setorial”. Para que fosse possível alcançar esses objetivos, era necessária uma reforma não somente administrativa e financeira, mas também uma revisão de conceitos de saúde e legislações (CONSELHO NACIONAL DE SAÚDE, 2019)
Ao final da Conferência, houve um consenso para a formação de um sistema único de saúde separado da previdência e comandado pela esfera federal, por meio de um único ministério, e houve a integralização das ações, a regionalização e a hierarquização das unidades prestadoras de serviço, o que fortaleceria os municípios. Além disso, ela trouxe como marco a participação da população através de entidades representativas e, por fim, determinou uma resolução mais abrangente de saúde (idealização da saúde coletiva), voltada não somente ao processo saúde-doença, mas também ao processo de preservação da saúde no seu conceito mais amplo. A partir dali, os novos rumos levariam à nova Constituição, em 1988, e à criação do SUS.
Assim, a Constituição Federal de 1988 garantiu muito mais direitos à população, inclusive colocando a saúde como “dever do Estado e um direito de todos”. Com ela também surge um dos maiores serviços de saúde do mundo: o SUS.
Um resumo do SUS
Primeiramente é importante lembrar que, embora o SUS permita acesso integral, universal e gratuito a serviços de saúde, isso não significa que ele atua somente no serviço público, já que ele também é permeado pelo serviço privado, como o Hospital Israelense Albert Einstein, o Hospital Brigadeiro, o Hospital do Rim e Hipertensão, entre outros, o que o faz ter um melhor acompanhamento da população e uma melhor amplitude para a cobertura populacional.
O SUS visa abranger todas as necessidades da população e não somente dar um suporte para o não adoecimento, prestando assistência ambulatorial simples. Isto é, esse sistema busca prestar atendimentos de alta complexidade, como transplantes de órgãos, além de realizar programas e desenvolver estratégias capazes de entender cada indivíduo e a população em geral, como faz a ESF. O SUS também realiza consultas, exames e internações, promove campanhas de vacinação e ações de prevenção de vigilância sanitária, como fiscalização de alimentos e registro de medicamentos.
Podemos dizer, então, que ele não veio para mudar apenas a assistência à saúde, mas veio também para mudar hábitos e conceitos de cuidado com a saúde, integrando a população neste processo e criando políticas para a prevenção e a promoção da saúde.
Assimile
Lembre-se de que esta abordagem do SUS é apenas um resumo e que nos aprofundaremos nas próximas seções e unidades. Isto não acaba aqui!
Lei n° 8.080/90 - Lei Orgânica da Saúde
Essa lei regula, em todo o território nacional, as ações e os serviços de saúde executados, isolada ou conjuntamente, em caráter permanente ou eventual, por pessoas naturais ou jurídicas de direito público ou privado. Afirma que a saúde é direito fundamental do ser humano e que é dever do Estado garantir seu pleno exercício. Garante obediência aos princípios do SUS, à universalidade de acesso, à integralidade e à igualdade da assistência à saúde.
Dentro da sua formulação, ainda apresenta os determinantes de saúde e os define. Além disso, ela determina como algumas das atribuições do SUS: vigilância sanitária, vigilância epidemiológica, saúde do trabalhador, assistência integral, assistência farmacêutica, formulação da política e, na execução de ações de saneamento, formação de recursos humanos para a área da saúde e assim por diante. Essa lei pode ser considerada a coluna vertebral de toda a legislação do SUS.
Como podemos perceber, a Lei nº 8.080 possui uma abrangência nacional, com capacidade de regulamentar todo e qualquer serviço de saúde, seja ele de pessoa física ou jurídica, dos setores privados ou públicos.
Modelos assistências de saúde
A primeira pergunta que surge agora é: o que é um modelo assistencial?
Esse termo é abrangente e pode ser entendido como modelo de atenção ou modo de intervenção em saúde, os quais são entendidos como diferentes combinações tecnológicas e que apresentam diversas finalidades, como resolver problemas, atender a necessidades de saúde em determinada realidade e de uma população adstrita (indivíduos, grupos ou comunidades), organizar serviços de saúde ou intervir em situações em função do perfil epidemiológico e da investigação dos danos e dos riscos à saúde (FERTONANI et al., 2015).
Exemplificando
Modelo assistencial nada mais é do que um método ou uma forma utilizada para prestar um atendimento ou assistência a um indivíduo, à população ou à sociedade em geral.
Para entender a formação dos modelos assistenciais de saúde aplicados no território nacional, é necessário entender a evolução histórica do estudo da saúde, observado desde o período por volta de 384-322 a.C., com Aristóteles (importante filósofo grego e o principal representante da terceira fase da história da filosofia grega), até os séculos XIX e XX, o que demostra um processo de construção lento e modificável a partir do estudo e da pesquisa. Essa evolução traz consigo diversas teorias que acabaram sendo incorporadas ao serviço de saúde, gerando modelos assistenciais como os a seguir:
- Teoria de Pasteur e Claude Bernard, que gerou o modelo assistencial curativo, hospitalocêntrico e centrados em atendimentos e intervenções médicas (biomédico).
- Teoria da história natural das doenças (Leavell e Clark), que deu origem ao modelo prevencionista, o qual possui como espaço de atuação os centros de saúde.
- Teoria Laurell e Ludwig gerou um modelo de ações e de promoção à saúde.
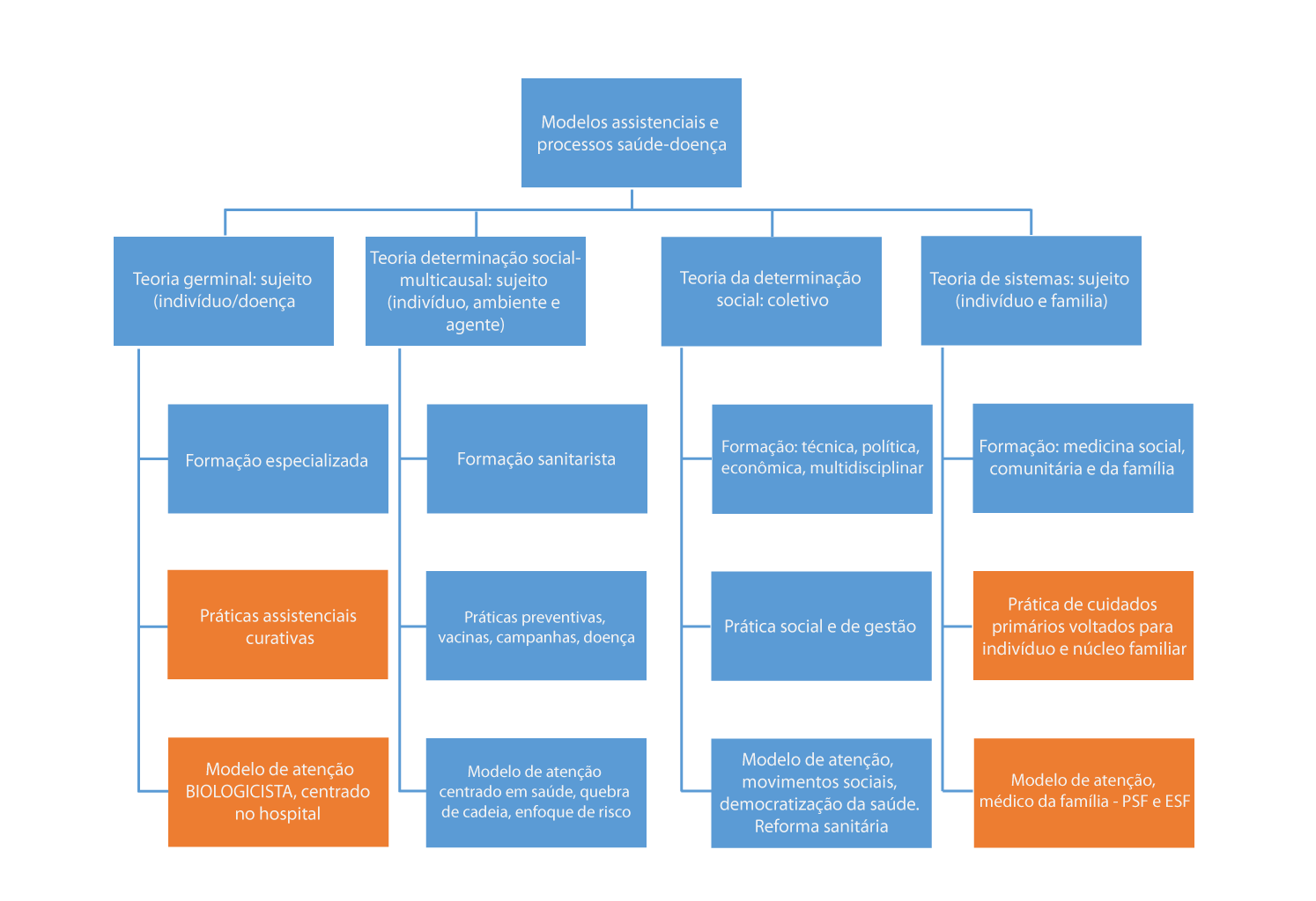
Para exemplificar melhor os modelos, utilizaremos a Figura 1.4, que apresentará os quatro modelos de assistência à saúde mais aceitos.

Como podemos observar, os modelos biologistas (biomédico) e o modelo de atenção médica da família (saúde da família), em destaque na Figura 1.4, são os mais bem aceitos e aplicados em território nacional.
Para conhecermos melhor esses dois modelos, veja o Quadro 1.2 de comparação entre eles.
Reflita
Será que existe um modelo ideal e único que deve ser adotado? Para responder a essa pergunta, lembre-se que o modelo atende à necessidade que é imposta.
| Modelo Biomédico | Saúde da Família |
|---|---|
| Hegemônico nos serviços de saúde. Organização das práticas de saúde com foco nas queixas dos indivíduos que procuram os serviços na identificação de sinais e de sintomas e no tratamento das doenças. A promoção da saúde não é prioridade. | Surge em 1994 e passa a constituir-se em estratégia privilegiada para superação dos problemas decorrentes do modelo biomédico e efetivação dos princípios do SUS. Desenha um “novo modelo assistencial de saúde”, inspirado na Atenção Primária à Saúde (APS), ampliando a abordagem aos problemas de saúde. Articula ações de promoção da saúde, de prevenção e de tratamento de doenças e reabilitação. |
| Prioriza a assistência individual, com ênfase na especialização e no uso de tecnologias do tipo material. Organiza a assistência a partir da demanda espontânea. | Propõe a atenção à saúde com foco na família, em grupos e em comunidades. O indivíduo é entendido com um ser histórico e social, que faz parte de uma família e de determinada cultura. Considera os determinantes de saúde – doença para o planejamento em saúde e propõe promoção da autonomia e da qualidade de vida. |
| O trabalho é desenvolvido de forma fragmentada, com predomínio de práticas hierarquizadas e de desigualdade entre as diferentes categorias profissionais. | Prevê o trabalho em equipe multiprofissional, que deve atuar na perspectiva interdisciplinar. |
| Apresenta dificuldade na implantação da integralidade, tanto no entendimento da multidimensionalidade do ser humano, quanto na integração entre níveis de atenção. Falta de comunicação e integração entre os serviços que compõem as redes. | Resgata o conceito de integralidade, indicando a atenção básica como porta privilegiada de acesso, articulada aos demais níveis de atenção. Prevê a construção de uma rede integrada de serviços de saúde que atenda o conjunto das necessidades de assistência de indivíduos e populações. A relação entre os níveis de complexidade inclui referência e contrarreferência. |
| Formação profissional e produção de conhecimento fundamentado no modelo flexneriano de 1910. Profissionais de saúde formados por currículos que pouco valorizam o SUS e o modelo da Saúde da Família. | Reconhece a importância de formar recursos humanos para o SUS. |
| O planejamento em saúde é pouco utilizado como ferramenta de gestão e temas como vínculo e acolhimento não são priorizados. | Assume, como um dos eixos centrais das práticas, a construção de relações acolhedoras e de vínculo de compromisso e de corresponsabilidade entre profissionais de saúde, gestores e população. |
Quando analisamos o quadro, fica clara a diferença entre os dois modelos, sendo o biomédico com foco no tratamento e na melhoria das doenças, e a saúde da família com atenção voltada às necessidades globais do cidadão para a manutenção da saúde na sua maior amplitude. E podemos citar que ambos os modelos podem ser aplicados no SUS, com ressalva para maior complacência para o modelo saúde da família.
Após essa leitura, acredita-se ter alcançado um bom entendimento acerca da evolução e do crescimento da saúde coletiva, com o surgimento do SUS e de seus principais modelos assistenciais aplicados hoje no território nacional. Dessa forma, pode-se dizer que já houve um bom avanço com esta primeira seção.
Faça valer a pena
Questão 1
A saúde coletiva se propõe a utilizar, como instrumentos de trabalho, a epidemiologia social ou crítica, que, aliada às ciências sociais, prioriza o estudo da determinação social e das desigualdades em saúde; o planejamento estratégico e comunicativo; e a gestão democrática. Além disso, abre-se às contribuições de todos os saberes – científicos e populares.
Logo, podemos definir a saúde coletiva como:
Tente novamente...
Esta alternativa está incorreta, leia novamente a questão e reflita sobre o conteúdo para tentar outra vez.
Tente novamente...
Esta alternativa está incorreta, leia novamente a questão e reflita sobre o conteúdo para tentar outra vez.
Tente novamente...
Esta alternativa está incorreta, leia novamente a questão e reflita sobre o conteúdo para tentar outra vez.
Tente novamente...
Esta alternativa está incorreta, leia novamente a questão e reflita sobre o conteúdo para tentar outra vez.
Correto!
Um campo de saberes que se caracteriza pela multiprofissionalidade e que objetiva o estudo da saúde e da prevenção de agravos por meio da higiene, da fiscalização ambiental e de conceitos sociais. CORRETA, já que é considerada um campo do saber o qual estuda e promove a saúde da população na sua maior amplitude e que utiliza conhecimentos multiprofissionais.
Questão 2
Em diversos momentos do ano de 2020, saúde pública e saúde coletiva foram confundidas, principalmente devido ao advento da pandemia de covid-19. Muitos confundem a dimensão e a necessidade de seus conceitos, pois, em algumas circunstâncias, pensamos apenas em não morrer e, em outras, em como voltar a viver bem. Isso traz um conflito de ideologias que representa a queda de braço entre a saúde pública e a saúde coletiva no âmbito da sociedade. Considerando as informações apresentadas e a correta diferenciação entre saúde coletiva e saúde pública, avalie as seguintes asserções e a relação proposta entre elas:
- Na saúde coletiva, o trabalhador que desempenha as atividades das vigilâncias tradicionais – epidemiológica e sanitária – aplica os modelos de transmissão de doenças (controle de riscos), realiza ações de educação sanitária e fiscaliza a produção e a distribuição de bens e serviços definidos como de interesse da saúde na perspectiva reducionista do risco sanitário, definido pela clínica biomédica.
PORQUE
- Diferentemente, ao agente da saúde pública se atribui um papel abrangente e estratégico: a responsabilidade pela direção do processo coletivo de trabalho, tanto na dimensão epidemiológica e social de apreensão e compreensão das necessidades de saúde, quanto na dimensão organizacional e gerencial de seleção e de operação de tecnologias para o atendimento dessas necessidades.
Em relação as asserções, assinale a alternativa correta.
Tente novamente...
Esta alternativa está incorreta, leia novamente a questão e reflita sobre o conteúdo para tentar outra vez.
Tente novamente...
Esta alternativa está incorreta, leia novamente a questão e reflita sobre o conteúdo para tentar outra vez.
Tente novamente...
Esta alternativa está incorreta, leia novamente a questão e reflita sobre o conteúdo para tentar outra vez.
Tente novamente...
Esta alternativa está incorreta, leia novamente a questão e reflita sobre o conteúdo para tentar outra vez.
Correto!
A alternativa correta é: As duas asserções são falsas.
Na saúde pública, o trabalhador que desempenha as atividades das vigilâncias tradicionais – epidemiológica e sanitária – aplica os modelos de transmissão de doenças (controle de riscos), realiza ações de educação sanitária e fiscaliza a produção e a distribuição de bens e serviços definidos como de interesse da saúde na perspectiva reducionista do risco sanitário, definido pela clínica biomédica. Diferentemente, ao agente da saúde coletiva se atribui um papel abrangente e estratégico: a responsabilidade pela direção do processo coletivo de trabalho, tanto na dimensão epidemiológica e social de apreensão e compreensão das necessidades de saúde, quanto na dimensão organizacional e gerencial de seleção e de operação de tecnologias para o atendimento dessas necessidades. O profissional da saúde coletiva é um técnico de necessidades de saúde e um gerente de processos de trabalho em saúde, comprometido com os valores de solidariedade, igualdade, justiça e democracia.
Questão 3
Diversos modelos de saúde desenvolvidos em diferentes momentos da história podem ser relatados no Brasil. Dentre eles destacam-se os modelos biomédico e sanitarista, que possuem sua utilidade até os dias de hoje. No entanto, muitos pesquisadores apontam o modelo médico “saúde da família” como o melhor modelo para o SUS. Com relação ao modelo de atenção médico da família, analise as afirmativas abaixo:
- Tem seu início na década de 1970, com o movimento Reforma Sanitária Brasileira, que defendia a criação de um sistema de saúde universal e com atendimento integral, com ênfase na saúde coletiva.
- É pautado pelos princípios e diretrizes do SUS, como a hierarquização e a regionalização dos serviços de saúde, de atendimento universal e integral, de territorialização, de humanização, de acolhimento e de ações programadas de saúde.
- É direcionado para atendimento holístico/individualizado, abrangendo a família e a comunidade e levando em conta os aspectos socioeconômicos, culturais e políticos.
- Esse modelo é centrado nas ações programáticas de saúde, na ESF, no acolhimento, na vigilância da saúde, no movimento Cidades Saudáveis e na promoção e na prevenção da saúde.
Considerando o contexto apresentado e a avaliação das afirmativas, é correto o que se afirma em:
Tente novamente...
Esta alternativa está incorreta, leia novamente a questão e reflita sobre o conteúdo para tentar outra vez.
Tente novamente...
Esta alternativa está incorreta, leia novamente a questão e reflita sobre o conteúdo para tentar outra vez.
Tente novamente...
Esta alternativa está incorreta, leia novamente a questão e reflita sobre o conteúdo para tentar outra vez.
Tente novamente...
Esta alternativa está incorreta, leia novamente a questão e reflita sobre o conteúdo para tentar outra vez.
Correto!
I. Tem seu início na década de 1970, com o movimento Reforma Sanitária Brasileira, que defendia a criação de um sistema de saúde universal e com atendimento integral, com ênfase na saúde coletiva. CORRETA, pois realmente se inicia na reforma sanitária, um momento histórico no qual a população lutou por seus direitos durante o regime militar.
II. É pautado pelos princípios e diretrizes do SUS, como a hierarquização e a regionalização dos serviços de saúde, de atendimento universal e integral, de territorialização, de humanização, de acolhimento e de ações programadas de saúde. CORRETA, pois o modelo assistencial médico “saúde da família” possui exatamente o enfoque na qualidade de vida e no bem-estar da população e utiliza como instrumentos as diretrizes do SUS.
III. É direcionado para atendimento holístico/individualizado, abrangendo a família e a comunidade e levando em conta os aspectos socioeconômicos, culturais e políticos. CORRETA, pois esse modelo realmente leva em conderação as individualidades e tem como diretriz a equidade.
IV. Esse modelo é centrado nas ações programáticas de saúde, na ESF, no acolhimento, na vigilância da saúde, no movimento Cidades Saudáveis e na promoção e na prevenção da saúde. CORRETA, pois o modelo médico da saúde da família atua como moderador de todas as ações focadas em uma determinada população e, para isso, é necessária sua inserção no processo, um dos grande papéis da ESF.
Referências
BRASIL. Lei nº 8.080, de 19 de setembro de 1990. Dispõe sobre as condições para a promoção, proteção e recuperação da saúde, a organização e o funcionamento dos serviços correspondentes e dá outras providencias. Brasília, DF: Presidência da República, 1990. Disponível em: http://www.planalto.gov.br/ccivil_03/leis/l8080.htm. Acesso em: 19 set. 2020.
CAMPOS, G. W. de S. Saúde pública e saúde coletiva: campo e núcleo de saberes e práticas. Ciência & Saúde Coletiva, v. 5, n. 2, p. 219-230, 2000. Disponível em: https://bit.ly/3tr6wld. Acesso em: 25 set. 2020.
CONSELHO NACIONAL DE SAÚDE. 8 ° conferência Nacional de Saúde: quando o SUS ganhou Forma. Conselho Nacional de Saúde, [S.l.], 22 maio 2019. Disponível em: https://bit.ly/2Srv4xr. Acesso em: 25 set. 2020.
EGRY, E. Y. Saúde coletiva: construindo um novo método em enfermagem. São Paulo: Ícone, 1996. 144p.
FARIA, H. P. de. et al. Modelo assistencial e atenção básica à saúde. Belo Horizonte: Editora Coopmed, 2010. Disponível em: https://bit.ly/3eRCnpG. Acesso em: 14 mar. 2021.
FERTONANI, H. P. et al. Modelo assistencial em saúde: conceitos e desafios para a atenção básica brasileira. Ciência & Saúde Coletiva, [S.l.], v. 20, p. 1869-1878, 2015. Disponível em: https://bit.ly/3b7n8rD. Aceso em: 14 set. 2020.
FIOCRUZ. Reforma Sanitária. Pense SUS, [S.l., s.d.]. Disponível em: https://bit.ly/3b9ASlN. Acesso em: 25 set. 2020.
MINISTÉRIO DA SÁUDE. Sistema Único de Saúde (SUS): estrutura, princípios e como funciona. Ministério da Saúde, Brasília, 24 nov. 2020. Disponível em: https://bit.ly/3nSD1Yh. Acesso em: 14 mar. 2021.
MOREIRA. T. de C. et al. Saúde Coletiva. Porto Alegre: SAGAH, 2018. E-book.
OHARA, E. C.; SAITO, R. X. de S. Saúde da família: considerações teóricas e aplicabilidade. São Paulo: Martinari, 2014.
SÃO PAULO (Cidade). Secretaria da Saúde. O que é e como funciona o conselho gestor no SUS. São Paulo: SMS, 2016. Disponível em: https://bit.ly/3nTWgR7. Acesso em: 20 set. 2020.
SEVERO, S. B.; SEMINOTTI, N. Integralidade e transdisciplinaridade em equipes multiprofissionais na saúde coletiva. Ciência & Saúde Coletiva, [S.l.], v. 15, p. 1685-1698, 2010. Disponível em: https://bit.ly/3ttUDuG. Acesso em: 25 set. 2020.
SOUZA, L. E. P. F. de. Saúde pública ou saúde coletiva? Revista espaço para a saúde, Londrina, v. 15, n. 4, p. 7-21, 2014. Disponível em: https://bit.ly/33nxiQE. Acesso em: 14 mar. 2021.



